bevitor·伟德国际官方网站 - 始于1946源于英国

BEVITOR·伟德国际
  • 集团首页
  • 新闻中心

    集团要闻

    业务一线

    党建专栏

    媒体聚焦

  • 核心业务

    国内外文化交流

    文化贸易

    文化投资

    时尚传媒

    文化旅游

    艺术培训

    文化金融

  • 品牌活动

    大爱如涛

    大美中国

    中英对话

    欢乐春节

    精彩江苏

    文创设计研修班

  • 文化商城

    书画艺术

    文化创意

    非遗传承

    时尚生活

    名家作品

  • 信息公开

    信息公开

  • 关注我们
信息公开 > 关于对BEVITOR·伟德国际集团有限公司拟以抵偿方式取得的固定资产市场价值评估结果的公示
信息公开

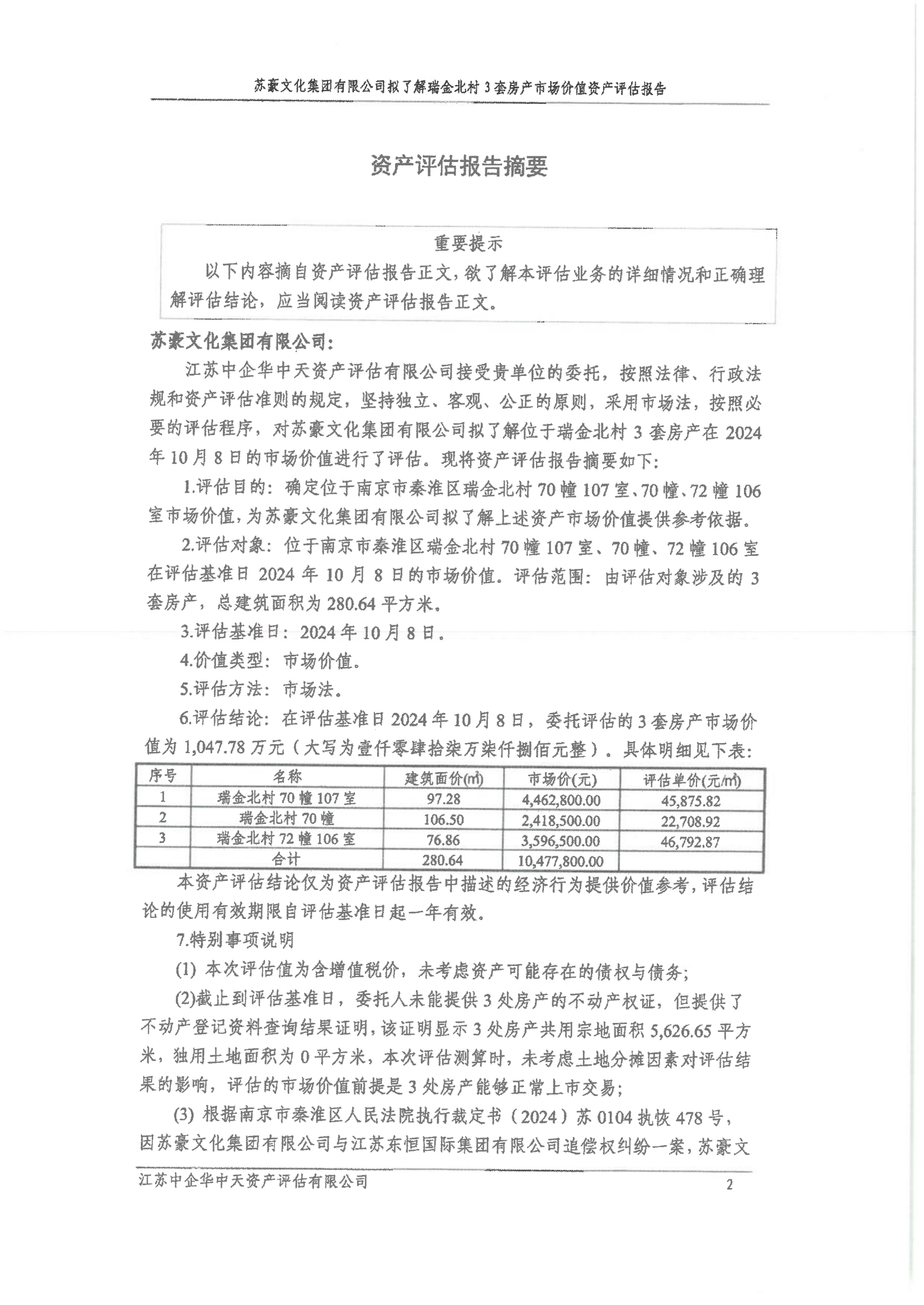
关于对BEVITOR·伟德国际集团有限公司拟以抵偿方式取得的固定资产市场价值评估结果的公示

发布日期:2024-12-06      来源:

评估公示_00.png

评估公示_01.png

评估公示_02.png

评估公示_03.png

评估公示_04.png

评估公示_05.png

评估公示_06.png

评估公示_07.png

评估公示_08.png

暂无

上一条 : 阳光信访

下一条 : 苏豪控股集团党委第二巡察组 向文化集团党委反馈巡察情况

最新文章
苏豪控股集团党委第二巡察组 向文化集团党委反馈巡察情况
关于对BEVITOR·伟德国际集团有限公司拟以抵偿方式取得的固定资产市场价值评估结果的公示
阳光信访
苏豪控股集团党委第二巡察组巡察文化集团党委工作动员会召开
更名启事
爱涛文化集团有限公司陈云梅申报2023年江苏省产业教授(研究生导师类)的公示
关于爱涛文化集团有限公司经营范围变更的公告
爱涛文化集团本部直属党支部召开换届选举大会
爱涛文化集团召开2022年全面从严治党暨党风廉政建设工作会议
爱涛文化集团召开2021年工作总结暨先进表彰大会

地址:中国南京软件大道48号苏豪国际广场(南园)C座

电话:025-52278302

纪检举报电话:025-52302615

信访举报邮箱:atjw@meetsoho.com

  • 新闻中心
  • 集团要闻
  • 业务一线
  • 党建专栏
  • 媒体聚焦
  • 核心业务
  • 国内外文化交流
  • 文化贸易
  • 文化投资
  • 时尚传媒
  • 文化旅游
  • 艺术培训
  • 文化金融
  • 品牌活动
  • 大爱如涛
  • 大美中国
  • 中英对话
  • 欢乐春节
  • 精彩江苏
  • 文创设计研修班
  • 文化商城
  • 书画艺术
  • 文化创意
  • 非遗传承
  • 时尚生活
  • 名家作品
Copyright Reserved bevitor·伟德国际官方网站 - 始于1946源于英国 版权所有  苏ICP备15050151号-1